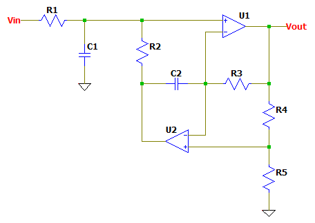
フリーゲ型 BPF はオペアンプを 2 つ必要としますが, 素子感度が低く,Q による素子値の広がりも小さいため, 高い Q が必要とされる箇所で使用されます.
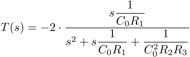
フリーゲ型 BPF の伝達関数 T(s) はfig.1 フリーゲ型 BPF
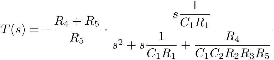
となります. ここで, C0 = C1 = C2, R4 = R5 とすると![]()
となります.![]()
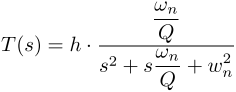
T(s) を2 次 BPF の標準形,
で表せば, 利得係数 h, クォリティ・ファクタ Q, 自然角周波数 ωn は,![]()
となります.![]()
フリーゲ型 BPF は GIC (Generarized Impedance converter) 型に似た回路ですが, GIC 型が負荷インピーダンスとの マッチングを考慮しなければならないのに対して, フリーゲ型では オペアンプの出力で負荷を低イ ンピーダンスで駆動できるため使いやすくなっています. また, ωn を R2 R3 の積で調整でき, Q を R1 で独立に調整できるため, 使い勝手が良いものとなっています.



© 2000 Takayuki HOSODA.