以前 CQ出版のハードウェア・セレクション・シリーズ 「高輝度/パワーLEDの活用テクニック」の Appendics 「電池1本で高輝度白色LEDを光らせる簡易回路」で
紹介させて頂いた回路を電池の持ち重視に変更したもので 「トランジスタ技術 2008年5月号」 の p.270 「0.71Vでも起動する高効率白色LED点灯回路」 にて掲載のものです。
この回路はホーム・センタで購入した白色LEDペン・ライトの不安定な動作
にあきれて、低コスト用に設計した簡易的なものです(当時)。
今(2011年)では DIODES/ZETEX の ZXLD381 (1cell, 320mA, SOT23) などもあります。
信頼性が重要な場合にはリニアテクノロジの LTC3490
(1cell, 350mA) のような専用 IC をお使い下さい。
電圧だけで言えばニッケル水素やオキシライドやエボルタ乾電池でも動作
安全上、単4または単3型のマンガンまたはアルカリ乾電池または NiMH 二次電池を推奨します。
LEDの順方向電圧が低い赤・黄・緑色などのLEDでの使用には適しません。
■ 電池は+−を逆に入れない
■ 公称電圧が 1.5 V を超える電池を使用しない
🚫 守らないと破裂、発火、故障の原因となります。
簡易型回路なので出力は電池電圧により変動しますが、 帰還入力部 Q1, Q2 をカレントミラー風にしたことにより、 バイアスが安定し広い温度範囲や電源電圧範囲で安定した発振が 得られています。 また、出力トランジスタ Q3 のオフ時には Q1, Q1 のベースが 弱く逆バイアスされて帰還電流はR1側にしか流れないために 部品定数などの設定の自由度が高く、素子値がばらついても 発振停止しにくくなっています。
ローパワー版
電力効率と実装面積とコストの観点から出力の平滑回路を端折って ます。磁界ノイズに関しては、実験回路では 電源のバイパスコンデンサ、インダクタ、スイッチングトランジスタ及び LED の囲む面積が小さくなるように配置配線して不要輻射が少なくなるように 配慮しています。 スイッチング周波数が100KHz前後と比較的高いので不要輻射が問題に なる場合には配線やシールド等に注意が必要です。
LED順方向電圧波形 (Ta=23℃)
Vcc=0.9V Vcc=1.7V
電源の電圧範囲は単3型電池の 0.9〜1.7 V での使用を想定していますが、 実験では常温で 0.71V から動作しました。(電源電圧 対 電源電流 特性) このようにアルカリ乾電池の標準的な終止電圧 0.9 V を超え、 0.75Vくらいの低電圧まで使えるともうちょっと(+5%くらい)エネルギー の有効活用が出来て、まさに電池を使いきるまで使えると言えます。 (ただし過放電による液洩れに注意。)
電源電圧 対 電源電流 特性
本誌では単3型電池1本で連続170時間(1週間+2h)と書いてありますが、Panasonic の単3型アルカリ乾電池 LR6XJ を使用した Ta=23℃前後の環境での実測例では発振停止まで約267.5時間でした。
それにしても最近のアルカリ乾電池って本当にすごいですね。
これくらいの電流での使い方だと余裕で2Ah以上 3Ah近くの電池容量です。地道ですが昔からは随分と進歩しています。
単3型アルカリ乾電池 (Panasonic LR6XJ) での放電終了間際の電圧変化
部品定数を変更することで電池の持ち重視から明るさ重視のミディアムパワー版の回路
(Ibatt≃80 mA (Vbat=1.3V, Ta=25℃)) に変更出来ます。
カレント・ミラー部での電流変換比を数倍にするために Q1 のエミッタに縮退抵抗 (degeneration resistor) を入れてあります。
また、Q3 に流す電流が大きくなりますので、Q3 の B-E 間に Q3 のベース電荷の放電用に抵抗を追加しています。
下記回路はアルカリ電池での使用には適しません。電池電圧が 1.5V を超えるとインダクタや LED が過負荷になりますので公称電圧 1.2V の NiMH 充電池推奨です。
実際の実験用回路とシミュレーション用回路図(ミディアムパワー版) Download leddrvmp.asc - simulation circuit for LTspice XVII
実測波形とシミュレーション波形(ミディアムパワー版)
実測波形 (Vbat=1.3V) シミュレーション波形
ほんとは
「完全に一致!実測とシミュレーション #SPICE による #電子工作」…って言いたかったんですが発振周波数とかがちょっと違います。 モデルと実際のデバイスとの値の違いに加えて、 LED の動作温度とか X5R 特性の MLCC の C-Vdc 特性とかあるからかも知れません。
この回路のような昇圧型の回路はトランジスタや LED の 短絡故障に対しての保護がありません。 その場合にはインダクタで電池をショート したのと同じことになるため安全上の注意が必要です。 同様の理由で電源電圧の上限はLEDの順方向電圧(約3.2V) より十分低く (2.0V 程度までに)留める必要があります。
短絡故障などの最悪の場合にどうなるか使用するつもりのインダクタを何種類か 電源装置に直結して確かめてみましたが、47μH 辺りの直列抵抗の低いものでも 1.7V-1A もの過大電流にもかかわらず発炎/発火には至りませんでした。 この低電力版の回路では採用しているインダクタの内部抵抗が 4Ω 以上の ものなので高出力用の回路に比べると安全性は比較的高いと言えます。 回路はトランジスタやLEDの種類により動作点が多少変わりますので、 応用や実用に際しては部品の選定や定数決定に十分な検証が必要です。
シミュレーション回路と波形 (自励 SEPIC コンバータ型, 直流点灯)
■使用上の注意(液洩れ)
…問題は3歳の息子の耳あかである。起きている時には決して耳掃除なんてさせてもらえない。
そこで寝入っている時を見計らって耳掃除してやるのだが、
暗いところでやることになるのが不便だったので、 妻がライト付の耳掻きを買って来てこのところ使っている。
だがそれはあまり明るくない橙色LEDでいまいち見えにくい。
どうしたものかと分解してみたところ組み込みスペースがとれそうだったので、
改造して上記ローパワー版のと同等の回路を組み込んでみた。
うむ、明るくて見やすくなった。
だからといって良い子にしててくれる訳では無いけれども。
この回路は低電圧まで動作するため、電池メーカーの指定する終止電圧を越えて使用した場合に、電池によっては 過放電となり液洩れを起こす可能性があります。
実際にオキシライド乾電池では電池一本で使用しているにも関わらず液洩れを起こした事例がありました。 (2009年6月現在 オキシライド乾電池の生産は終了しています。) Panasonic の 電池の違いと主要機器別おすすめ(改定 2008年7月25) には LEDライトは「おすすめします◎」に 分類されていますが、この回路と同様に昇圧回路を内蔵している LEDライトの場合、過放電の恐れがあります。 非公式にですがアルカリ乾電池に比べ過放電で液洩れしやすいとのことでした。
使用しない時は電池を外し、またLEDが極端に暗くなったら速やかに電池を交換することを勧めます。
昨今の携帯端末やスマートフォンの隆盛のおかげでバックライト用のLEDドライバが安く入手できるようになって、ホビー用途にも手軽に利用できるようになりました。
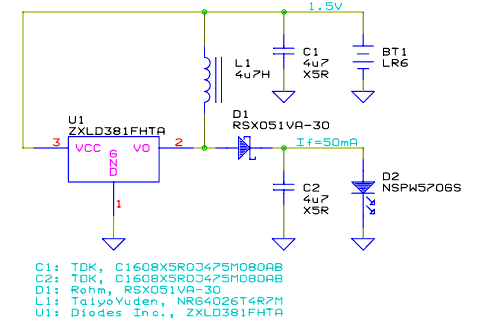
Diode Inc. のシングル・セル・LEDドライバ ZXLD381 を使った例。 電池電圧 1.0〜2.0V の範囲で動作します。
【重要】 実用に際しては安全上の過電流保護や電池の逆接続保護等と電波障害防止のための EMC対策が必要です。
実用回路例
ポリスイッチと保護ダイオードで過電流と電池の逆接続保護、磁気シールド付きのコイルと出力コンデンサで EMC対策を行っています。
応用例
また、出力が無負荷になると過電圧になる恐れがあるため、負荷の LED列を 2列に分けて、片方の断線や LEDのオープンモード故障に対処しています。
LED列の22Ωの抵抗はバランス用抵抗で必須です。
上記回路を電車好きの息子の要望により列車模型のプラレール™の車内灯用に応用した例です。
これは息子の夏休みの自由工作になりました :-)
[Apr. 09, 2008]
[Nov. 06, 2008] 更新:ミディアムパワー版の部品定数追記
[Dec. 09, 2008] 更新:余談追加
[Jun. 02, 2009] 更新:使用上の注意追加
[Jan. 08, 2010] 更新:誤植訂正
[May. 15, 2014] 更新:参考部品追記
[Feb. 23, 2016] 更新:LEDドライバICの応用回路例追記
[May 17, 2021] 更新:実測とシミュレーション追加(ミディアムパワー版)
[Jul. 6, 2021] 更新:自励 SEPIC コンバータ版回路図追加



© 2000 Takayuki HOSODA.
Powered by