3次状態変数(3rd order state variable)型フィルタ
目次
●
アナログ回路でお困りではありませんか?
産業分野での実績が豊富なファインチューンに
お気軽にメールにてご相談下さい ●
伝達関数の係数を抵抗 1本で独立に設定できる 3次状態変数型 LPF
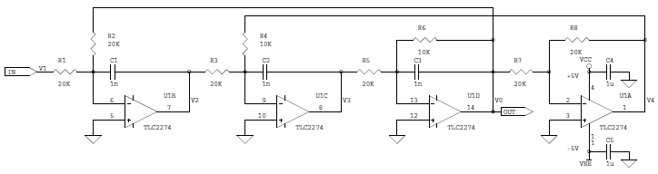
3次状態変数型 LPF の回路構成
fig.1 に示すのは, 2次の状態変数型フィルタを 3次に拡張した 3次状態変数型 LPFです。
fig.1 3次状態変数型 LPF
このフィルタが単体で用いられているのは見掛けませんが、
バイカッドフィルタと同じく同相電圧歪みが少なく素子感度も低いという特徴があります。
また、ダイナミックレンジに注意が必要なものの伝達関数の係数を抵抗 1本で独立に調整可能なため、
フィルタ・モジュールやスイッチド・キャパシタ・フィルタに適していると思います。
3次状態変数型 LPF の伝達関数
伝達関数 T(s) は
— (1)
ここで R7 = R8 , R2 = R5 = R0 , C1 = C2 = C3 = C0 とすると
— (2)
と書くことができ、伝達関数の係数を各々 1本の抵抗で独立に決められるのがわかります。
また R7 = R8 のときには V4 と V0 で差動出力を得ることもできます。
3次状態変数型 LPF の周波数特性例
ところで fig.1 の回路はその特性が 3次バタワース特性になるように部品定数を選んであります。
fig.2 に示すのは fig.1 の回路の周波数特性で、 3次バタワース特性が得られているのが分かります。
この特性はナショナルセミコンダクタのCMOSオペアンプ TLC2272 のマクロモデルを使用して SPICE でシミュレーションしたものです。
fig.2 3次状態変数型 LPF 周波数特性 (SPICE によるシミュレーション例)

3次状態変数型 LPF と IIRデジタルフィルタ
状態変数型のアナログフィルタは,その名の通りコンデンサの電圧が状態を表すため、
数値レジスタで状態を表す IIR型デジタルフィルタへの変換が簡単です。
実はこの回路は, 3次IIR フィルタを設計するときの参考にと、
IIR デジタルフィルタから逆にアナログフィルタに変換したものです。
Rev.1.0 : Apr. 29 2010
総合特性が定数になる コンスタント・ボルテージ・クロスオーバー・ネットワーク
アクティブ・クロスオーバー・ネットワークの必要性
ウーハーとツイーターからなる 2ウェイ・オーディオスピーカーを使う際に
パッシブ部品のクロスオーバー・ネットワークを使わずに、それぞれを個別の
アンプで駆動する場合があります。
扱う電力によってはパッシブ部品が大きく高価であったり、パッシブ部品の歪特性や、
スピーカーのダンピング特性などの点からそうした方が良い場合があるからです。
ウーハー用とツイーター用のそれぞれのアンプの前には、
入力信号を低域と高域と分けるクロスオーバー・ネットワークが用いられます。
それには、やっかいなインダクタを使わずに済み、設計自由度の高いアクティブフィルタで構成されたものが主に用いられます。
(現在ではデジタル信号処理により複数チャネルに分けるものもあります。)
クロスオーバー・ネットワークの次数と方式
クロスオーバー・ネットワークの方式にはいくつか種類がありますが、1次フィルタは
周波数の分離が不十分なため用いられることは少なく、単純な 2次フィルタの場合には総合特性
に伝送零点ができたり周波数の分離が不十分であるため、
実用上 3次のフィルタを用いることになると思います。
ここで注意が必要なのは、例えば 3次バタワース特性のような一般的なハイパス・フィルタとローパス・フィルタの出力を足しても波形は
入力と同じにならないということです。
この問題はコンスタント・ボルテージ・クロスオーバー・ネットワークと呼ばれる、
周波数分離した信号を足した総合特性が定数になるような回路を用いることで
解決できます。
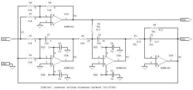
fig.3 12dB/oct. クロスオーバー・ネットワーク
fig.3 に示すのは、状態変数型フィルタで構成したコンスタント・ボルテージ・
クロスオーバー・ネットワークの回路例です。
入力インピーダンスは 7.5kΩ、クロスオーバー周波数は 707Hz、利得係数は -1 で入出力で信号の極性は反転します。
コンスタント・ボルテージ・クロスオーバー・ネットワークの伝達関数
fig.3 の回路の伝達関数 TL(s) , TH(s) は、
— (3)
— (4)
で与えられます。
ここで R1 = R5 , R6 = R7 = R8 とすると、
伝達関数 TL(s) , TH(s) は、
— (5)
— (6)
式 (5) 及び 式 (6) より、V0 と V4 の和の伝達関数 TL+H(s) は
— (5)
と定数(ここでは -1)になります。
コンスタント・ボルテージ・クロスオーバー・ネットワークの過渡特性
式 (5) から分かるように、その総合特性の伝達関数が定数になることから "コンスタント・ボルテージ"・クロスオーバー・ネットワークと呼ばれます。
このことは入力信号を周波数分離し再合成した信号が理想的には同じ形の信号に戻ることを意味します。
fig.4 に示すのは fig.3 の回路に矩形波を入力したときに過渡特性例で、2つの出力を足したものが伝矩形波に戻っているのが分かります。
fig.4 12dB/oct. コンスタント・ボルテージ・クロスオーバー・ネットワーク過渡特性 (SPICE によるシミュレーション例)

コンスタント・ボルテージ・クロスオーバー・ネットワークの周波数特性
fig.3 の回路では部品定数や
周波数特性のピークレベルとクロスオーバー域の特性のトレードオフで伝達関数の分母の係数を
s3 + 4 s2 + 4 s + 1 にしてあります。
式 (5), (6) の伝達関数から分かるように、分母と分子の次数の差が 2次であるため、
周波数特性は 12dB/oct. の減衰特性を示します。
部品定数は
状態変数フィルタを素直に使うと伝達関数の分母の係数を R4 と R9 で決定するのが美しいのですが、
そうすると実際には途中のステージの振幅が大きくなってオペアンプの
ダイナミックレンジを無駄にしてしまいます。
fig.3 の回路では ±5Vの電源で使うために抵抗やコンデンサの素子値が拡がるのを許容して各ステージの扱うレベルが同程度になるようにしてあります。(fig.5 周波数特性 参照)
fig.5 に示すのは、fig.3 の回路の各段の周波数特性例です。各段の信号レベルが揃えられていて、また増幅度が +2dB 未満になるように設計されているのが分かります。
fig.5 12dB/oct. コンスタント・ボルテージ・クロスオーバー・ネットワーク周波数特性 (SPICE によるシミュレーション例)

fig.4 の過渡特性及び fig.5 の過渡特性は
新日本無線のオーディオ用バイポーラオペアンプ NJM4580 のマクロモデルを使用して
SPICE で fig.3 の回路をシミュレーションしたものです。
Rev.1.0 : Apr. 29 2010

SEE ALSO
2nd order IIR LPF
波形再現型2ウェイ・スピーカー専用パワーアンプ(製品コンセプト, pdf)
波形再現型増設ツイータードライバー(製品コンセプト, pdf)
REFERENCE
- 細田 隆之, "素子感度が低く低歪みな3次状態変数型ロー・パス・フィルタ",
トランジスタ技術 2010年5月号 p.111, CQ出版社, Apr. 2010
- 細田 隆之, "12B/oct のコンスタント・ボルテージ・クロスオーバー・ネットワーク",
トランジスタ技術 2009年5月号 別冊付録 p.p.34-35, CQ出版社, Apr. 2009
- Kerry Lacanette, "High-Performance Audio Applications of The LM833",
National semiconductor Application Note 346,
AN-346 pp.5-6, August 1985



© 2000 Takayuki HOSODA.
Powered by