(1.842 Mbps / 6N135 @ If = 16 mA, 115.2 kbps / TLP521 @ If = 2 mA)
高速アナログフォトカプラと汎用フォトカプラ応用例 (6N135 と TLP521)

6N135/6N136 (HP/Agilent/Avago/Broadcom) はトランジスタ出力の高速 (1MBd) アナログ伝送用フォトカプラで、
かれこれ 30 年以上に渡って使われているロングセラーである。
これらは GaAsP の LED とフォトダイオードと NPN トランジスタで構成され、
入出力間の絶縁のため LED と光検出器との間にポリイミドフィルムを用いている。
個別のフォトダイオードとトランジスタのおかげでコレクタ・ベース間容量がフォトトランジスタ型の
ものに比べて小さく、何十倍も高速に動作できる。
セカンドソースも豊富で(Evarlight, Fairchild, Lite-On, Toshiba, Vishay など)
この速度カテゴリの中では最も安く入手できるものの一つである。
6N135/6N136 のUL認定絶縁耐圧(1分)は 3.75kVrms、アナログ帯域幅は約 10MHz(@1Vpp)で、ビデオ信号や高速サーボ制御の
アイソレーションなどに適している。
デジタル用途でもフォトトランジスタ型のフォトカプラに比べて十倍以上速く、
非飽和領域で動作させた場合には 1.842 Mbps での伝送も可能である。
これらの性能を生かして産業機器の動作中や耐雑音試験中の信号波形をオシロスコープ
でモニターしたりデータのログをとるといった用途にも適用がある。
目次
6N135/6N136 アナログ伝送用の応用例
6N135/6N136 のデジタル伝送用の応用例
Appendix 汎用フォトカプラ TLP521 の応用例
6N135/6N136 アナログ伝送用の応用例
●6N135/6N136 ACアイソレーションアンプ
fig.0 回路 AN - 6N135 ACアイソレーションアンプ (Avago 6N135 データシートより転載、赤点は元の回路図に抜けていた接続点)

6N135/6N136 を CTR がリニアな領域で使うことにより 1Vpp の入力に対して 3% の直線性を得ている。
フォトカプラの出力トランジスタと Q2 で直結アンプを構成し、Q2のエミッタから15kΩを通して負帰還をかけている。
オーバーオールのゲインはこの帰還抵抗と RT とで微調整できる。
Q2 の 100Ωのエミッタ抵抗で Q2 のバンド幅が最大になるようにコレクタ電流を決めている。
Q3 はバッファ用のエミッタフォロワである。
6N135/6N136 のデジタル伝送用の応用例
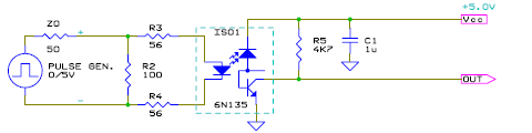
●6N135 単純プルアップ
fig.1 回路 PU - 6N135 単純プルアップ

コレクタを抵抗でプルアップしただけの最も簡単な使い方である。
こんな簡素な回路でも 230.4 kbps 対応程度の伝送速度が得られる。
6N135 の CTR (current transfer ratio) は最小 7% (@If=16mA) なので、
順方向電流 If=16mA として、
コレクタ電源 Vcc を 5.0V で使う時にはプルアップ抵抗は
4.1kΩ以上である必要がある。
ここではプルアップ抵抗は 4.7kΩとし、トランジスタの飽和を浅くしてオフ時間を改善する実験のため If=7.8mAに減らしている。
後段に 7SHU04FU(@Vdd=3.3V) を使用した場合のビット誤りの発生しなかった使用可能な最大ビットレート
(以降 最大ビットレート と略す)は 460.8 kbps であった。
If を減らせるかどうかは CTR に依存し、6N135では最悪条件には適合しないので要注意。
fig.2 回路 PU アイパターン (@230.4 kbps)

fig.3 回路 PU 遅延時間 (@230.4 kbps, average=256)

tpd↑↓ ≈ 298.9ns, tpd↓↑ ≈ 884.6ns
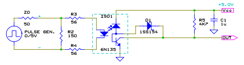
●6N135 SBD (Schottky barrier diode) クランプ
fig.4 回路 SB - 6N135 SBD クランプ

6N135/6N136 の出力トランジスタのコレクタをショットキーバリア・
ダイオードでクランプして蓄積時間の短縮を図った回路。
蓄積時間は短縮されているがダイオードの容量のミラー効果で立上り/立ち下がり時間が遅くなっていて、
単純プルアップの回路と比較してパルス幅歪は改善されるものの、伝送速度としては同程度(230.4 kbps 対応)である。
後段に 7SHU04FU(@Vdd=3.3V) を使用した場合の最大ビットレートは 921.6 kbps であった。
ベース端子はハイインピーダンスな箇所であるので SBD の洩れ電流に注意が必要。
fig.5 回路 SB アイパターン (@230.4 kbps)

fig.6 回路 SB 遅延時間 (@230.4 kbps)

tpd↑↓ ≈ 252.6ns, tpd↓↑ ≈ 1.018us
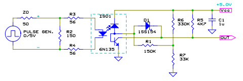
●6N135 SBD クランプ + ベースバイアス
fig.7 回路 SBBB - 6N135 SBD クランプ + ベースバイアス

SBD クランプに加えて、出力トランジスタがオフになりきらないように
ベースに 450mV 程のバイアスをかけつつ、
ターンオフ時のベースの蓄積電荷の放電経路を設けたものである。
SBD クランプに比べて立ち上がり時間が改善されてパルス幅歪が改善されている。
そのおかげで伝送速度も 460.8 kbps 対応レベルに改善されている。
後段に 7SHU04FU(@Vdd=3.3V) を使用した場合の最大ビットレートは 921.6 kbps であった。
ベース端子はハイインピーダンスな箇所であるので SBD の洩れ電流に注意が必要。
fig.8 回路 BB アイパターン及び遅延時間 (@460.8 kbps)

fig.9 回路 BB アイパターン及び遅延時間 (@230.4 kbps)

tpd↑↓ ≈ 376.1ns, tpd↓↑ ≈ 827.5ns
CH1: Input, CH2: Output (SBBB), Ref1:Output (SB)
●6N135 フォールディッドカスコード
fig.10 回路 FC - 6N135 フォールディッドカスコード

出力トランジスタを非飽和領域で使用しコレクタ出力をPNPトランジスタの
ベース接地回路で受けることによりミラー効果の低減と高速化を図った回路。
PNPトランジスタの SBD クランプも行っている。
単純プルアップに比べ動作速度もパルス幅歪も大幅に改善されて
遅延時間 tpdは 200ns 程となり伝送速度 1.8432 Mbps 対応レベルとなっている。
後段に 7SHU04FU(@Vdd=3.3V) を使用した場合の最大ビットレートは 1.8432 Mbps であった。
1 Mbps 対応程度であれば R7, R8 および R9 は無くてもかまわない。
出力がプルダウンであるためシンク能力が低いので 'L'レベル入力電流 IIL の大きいTTL入力の IC に接続するのには適さない。
CTR や使用するトランジスタやダイオードにより部品定数の最適値は変わるので製品に使用する場合には十分な検証が必要である。
実のところ 1chのデジタル伝送なら素直に 10 Mbpsデジタル伝送用の 6N137 等を使う方が安くて簡単で良い。
fig.11 回路 FC アイパターン(@1.8432 Mbps)

fig.12 回路 FC 遅延時間 (@1.8432 Mbps)

tpd↑↓ ≈ 165.6ns, tpd↓↑ ≈ 202.6ns
Appendix 汎用フォトカプラ TLP521の応用例
●TLP521 単純プルアップ
fig.13 回路 PU' TLP521-1(GR) 単純プルアップ

フォトトランジスタ型の汎用フォトカプラを単純プルアップで使った場合の
動作速度、特に立上り時間はプルアップ抵抗の値で決まる。
19.2 kbps の通信速度に対応するにはコレクタ抵抗の値を 1kΩ 近くにまで下げる
必要がある。
後段に 7SHU04FU(@Vdd=3.3V) を使用した場合の最大ビットレートは 57.6 kbps であった。
fig.14 回路 PU' アイパターン (@19.2 kbps)

fig.15 回路 PU' 遅延時間 (@19.2 kbps)

tpd↑↓ ≈ 6.39us, tpd↓↑ ≈ 10.27us
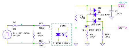
●TLP521 フォールディッドカスコード
fig.16 回路 FC' TLP521-1(GR) フォールディッドカスコード

飽和動作で使うと遅いフォトトランジスタ型の汎用フォトカプラも、非飽和領域で
使用すると劇的に動作速度が改善する。
回路 PU' に比べて If を 2mA まで減らしているにも関わらず 115.2 kbps 対応レベルになっている。
後段に 7SHU04FU(@Vdd=3.3V) を使用した場合の最大ビットレートは 230.4 kbps であった。
出力がプルダウンであるためシンク能力が低いので 'L'レベル入力電流 IIL の大きいTTL入力の IC に接続するのには適さない。
CTR により If や R1 の最適値は変わるので製品に使用する場合には十分な検証が必要である。
fig.17 回路 FC' アイパターン (@115.2 kbps)

fig.18 回路 FC' 遅延時間 (@115.2 kbps)

tpd↑↓ ≈ 2.59us, tpd↓↑ ≈ 2.43us
SEE ALSO
REFERENCE
- Broadcom's 6N135 Single Channel, High Speed Optocouplers
- Toshiba TLP521-1 Photocoupler (Phototransistor output) - Discontinued
- Toshiba TLP785 Photocoupler (GaAs IRED & Photo-Transistor) - Recommended TLP521 replacement
- Toshiba TLP293 Low If Photocoupler (GaAlAs IRED & Photo-Transistor) - Recommended for new design
- Toshiba TLP2367 50 Mbps Photocoupler (GaAlAs IRED & Photo-IC) - Recommended for new design



© 2000 Takayuki HOSODA.