差動増幅回路を使った両極性簡易ハイサイド電流モニタの回路例を fig1 に示します。
●電流モニタ出力電圧
電流センス抵抗 Rs や負荷抵抗 RL に比べて, R1 〜 R4 が十分大きい場合、
R1 = R3 = Rh, R2 = R4 = Rf とすると、モニタ出力電圧 Vout は次のようになります。
Vout = Rs * Rf / Rg * I … (1)
●オペアンプと同相電圧
Vps を R1 と R2 で分圧した電圧がオペアンプ U1 の同相入力電圧範囲を越えないように抵抗の値や電源電圧に注意が必要です。
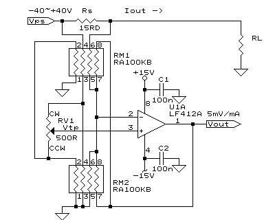
扱う電圧の範囲が広いので同相入力電圧範囲が広くて入力バイアス電流が小さく入力オフセット電圧の小さい JFET入力オペアンプを選びます。
fig.2 のようにハイサイドの電圧が高い場合には差動増幅器の増幅度を下げざるを得なくなり精度やドリフトなどで不利になることがあります。
その場合、もし電源の制約や帯域幅に問題が無ければ OPA454 のような高電圧(100V) オペアンプを使うのもありかも知れません。
●ダイナミック・レンジ
ダイナミック・レンジは、Rs に許される電圧降下と、オペアンプの入力オフセット電圧で制限されます。
fig.1 の回路の場合、LF412A の最大オフセット電圧 Vosmax が 1mV で、
Vosmax と同程度になる電流を最小値 Ismin とすると、
Rg、Rf での分圧比が 1/2 なので Rs 両端に換算すると 1.5mV それを Rs
の値 10Ω で割って Ismin = 1.5mV/10Ω = 150μA になります。
最大電流を流したときの Rs での電圧降下を消費電力の観点も含めて 300mV まで許容したとすると
Ismax = 300mV / 10Ω = 300mA になります。
つまり、Rsに許される最大電圧降下と Rs 両端に換算したオペアンプのオフセット電圧の比でダイナミックレンジが決まり、
上記条件では 300mV/1.5mV で 200倍(マイナス側を含めれば 400倍)になります。
LF412A の最大オフセット電圧ドリフトΔVos/ΔTmax は 10μV/°C ですので、
オフセット電圧分を補正すれば常温でもう1桁ほどダイナミックレンジを拡大することが可能です。
●同相電圧除去比
同相電圧除去比(CMRR)は、ほぼ R1 / R2 : R3 / R4 のマッチングで決まりますが、
Vps が大きい場合には CMRR の影響が無視できない大きさになります。
例えば回路図 fig.2 で Vps が 40V で抵抗のマッチングが 0.1% の場合でもオペアンプの入力換算で
約 30mV のオフセットを生じることになります。
Rs での電圧降下を 300mV まで許容しているとして、これは実にフルスケールの10%の誤差になります。
定常誤差の場合には後段で補正することも出来ますが、 Vps、Iout ともに変動する場合などには
補正が面倒なことになりますので、
精度や温度トラッキング特性の良い抵抗(進工業 RA1632-20K-B-VB 等)
を使用し微調整用の半固定抵抗(fig.2 中 RV1)を入れるなどして、
CMRR が最大*note1になるように調整してやります。
この調整で LF412A の CMRR ( 80dBmin〜100dBtyp)
と RAシリーズの集合抵抗の
温度トラッキング( 5ppm/°C)で決まる程度まで1〜2桁の改善が期待できます。
*note1 : RV1は無負荷(RLをオープン)状態で Vps が +40Vの時と-40Vの時で Vout が同じ値になるように調整します。
●抵抗と基板の絶縁抵抗
fig.2 での作動増幅器の CMRR を決定づける RM1, RM2 ですが、測定電流との
兼ね合いで抵抗値を 100kΩ と高くとってあるため、
部品実装時の絶縁抵抗に注意が必要です。
何故なら絶縁抵抗の悪化は CMRR の悪化に直結するからです。
仮に 100kΩ の抵抗の両端の基板の絶縁抵抗が 100MΩになったとしたら、
それは抵抗値が 0.1% 変ったのと同じで、
場合によっては CMRR が 60dB 以下に低下することを意味します。
ですのでプリント基板材料の選定やパターン設計、部品実装後の洗浄・乾燥に留意し、
必要に応じコーティングやシールドを施します。
●分圧と微調整
fig.2 中、同じ値の集合抵抗を用いて Vtp が Vps/4 を中心に RV1 で微調整出来るようにしています。
(fig.3 参照)
もし、単純に RV1 を抵抗3個直列と抵抗1個の間に入れたのでは RV1 の中点が
Vps / 4 にならないので、
鳳・テブナンの定理を使って分圧し (fig.4 参照) 、 Vtp/2 と GND 間の
中点に RV1 の中点がなるようにしてあります。
また、fig.2 中 RM1, RM2 は、集合抵抗内では比較的温度差が少なく
温度特性もトラッキングしていることを活用して、
温度変化による変動が少なくなるように結線しています。
●電流センス抵抗
電流センス抵抗 Rs 周辺での誤差要因として、抵抗値以外に抵抗の温度係数と配線抵抗があります。
例えば電流センス抵抗に、温度係数が 500ppm/℃ 程度の安価で小型な抵抗を使っていて、そこでの温度変化が±20℃あったとすると、それだけで ±1% 変動を生じます。
また、低抵抗(概ね 0.1Ω未満)の電流センス抵抗を使った場合には、
電流センス抵抗に直列の配線抵抗が無視できなくなる場合があります。
例えば、長さ ℓ=10mm、幅 w=1.0mm、厚み t=18μm の配線抵抗 Rt は、
常温での銅の電気伝導度 σCu = 58.6×106 S/m とすると、
Rt = l × / ( w × t × σ) ≃ 9.5mΩにもなって、これは 1Ω の電流センス抵抗に対してすら約 1%の誤差となります。
![]()
図中、中央の長方形が抵抗素子、その左右両端が電極として、左右の太いトレースが電流の流れる経路、下への細い2本のトレースが電圧測定用となる。
●専用IC
上記の回路は、Vps、 Iout ともに±両極性対応のため面倒なことになっていますが、
Vps が大きい場合にはアイソレーションアンプを使用したり、
単電源で良い場合には同様の機能でより使いやすい
ハイサイド電流モニタ用 IC (TI, INA138; Maxim, MAX4173; Diodes, ZXCT1110 等)
が各社から発売されていますので、
条件に合うのならばそれらを使うのが簡単だと思います。
CQ出版社, トランジスタ技術 2004年10月号 特集 保存版★エレクトロニクス設計便利帳 p.126, 差動増幅回路を使った電流モニタ回路DEVICE HINT:
Texas Instruments 電流シャント・モニタを使用したハイサイド電流センシング
Texas Instruments Extending Voltage Range of Current Shunt Monitor[PDF]
Texas Instruments Low-cost Current-shut Monitor IC Revives Moving-coil Meter Design[PDF]
Analog Devices High side current sense
Operational Amplifier: AD795J, LF412A, LT1792A, OPA454
Instrumentation Amplifier: LT1168
Isolation Amplifier: AD202J, AD215AY
Special function: INA138, INA194



© 2000 Takayuki HOSODA.
Powered by