ABIT BP6 メンテナンスと安定化対策
以前自宅用ファイルサーバーに使用していた PC のマザーボード
ABIT
の BP6 だが、 家族用に復活させるついでに、メンテナンスがてらちょっと遊びで改造してみた。
デュアルCPU 動作 で 2個の Celeron 366 をオーバークロックしたときのマザーボードに 起因する不安定な要因をいくつか解消し FSB 100MHz で安定動作するようになった。
[Jul/12/2004]
ABIT BP6 は 1999 年に発売され、安価な Celeron で デュアル動作できるマザーボードということで話題になったマザーボードである。
bp6.com
なんていう Web サイト が今でもあるくらい根強い人気がある。
面白いマザーボードだが部品が極めてケチられていて、安定動作上色々と問題がある。
主な問題点は、低ドロップアウトレギュレータ(Low drop out voltage regulator) の性能不足に伴うデカップリング不足である。
いわゆる
EC10
*1
問題
もこれに相当する。
BP6 ではシリーズレギュレータ AME1084 や AME1085 が使われている箇所があるが、 これらのレギュレータは出力用デカップリングコンデンサの ESR が低いと発振したり、 発振までいかなくても負荷電流の変化で電圧が大きく変動する。
つまりロードレギュレーションを改善しようと大容量高性能なコンデンサをつけたくても 付けられない訳である。これらの箇所を改良してやれば良い。
[fig.1 BP6 電源部]
改造箇所は、およそ効果の大きい順で次のようになる。
1) Vtt 周辺回路
2) Vmem/nb 周辺回路
3) V2.5 周辺回路
4) Vcore 周辺回路
5) ファン制御出力
Vtt 周辺回路
Q6 AME1085CD を Linear technology の LT1585CT (または、ナショナルセミコンダクターの LMS1585ACT) に交換。小型ヒートシンク追加。
このレギュレータは入力耐電圧が 7V と低い代わりに応答速度と負荷容量安定性が 大きく改善されている低ドロップアウトレギュレータである。
(www.bp6.com とか Web 上の情報で、これを LM317CT とか LM350CT に換えるのを推奨する 記事があるが最悪である。出力電流の点でもドロップアウト電圧の点でも使い物にならない。)
Q6 の入力に 22u/6.3V (
太陽誘電
JMK316BJ226ML) の積層セラミックコンデンサ(以下 MLCC) を追加。
[fig.2 参考 JMK316BJ226ML の特性図 - 太陽誘電のデータシートより転載]
Q6 の出力に 1u/16V (Murata GRM188F11C105ZA01D) MLCC を追加。
EC10 を 1500u/6.3V(Panasonic EEUFK0J152L) に交換、並列に 22u/6.3V MLCC を追加。
CPU ソケットの AD36(V1.5) AD34(Vss) ピン間に 1u/16V MLCC を各1個追加。
EC12 を 1000u/6.3V (Sanyo 6MV1000WG) に交換、並列に 22u/6.3V MLCC 追加。
[fig.3 Q6/EC10 周辺回路図]
高負荷時の不安定さはこれで解消。
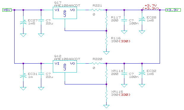
Vmem/nb 周辺回路
Q12,Q17 AME1084ACDT も容量負荷に弱いが出力電圧が基準電圧に対して大きめであるのと、 電圧安定度をやや犠牲にして出力合成/容量負荷安定化のために R220,R221 が出力に用いられていて 位相余裕が増えているので、出力にやや低めの ESR のコンデンサが使用可能である。
ここでは控えめな ESR の Panasonic FK (Z=44mΩ) に 100nF の MLCC の並列接続にしている。
試しに、標準で 3.35V のところをちょっとだけ電圧を上げ 3.45V にしてみても高負荷テストでの限界は 96MHz FSB と大差なしだったが、どきどきのオフスペック 3.7V にしてみたところ 100MHz FSB での 高負荷テストでエラーを起こさなくなった。
[fig.4 Q12/Q17 周辺回路図]
XR114 と R117 を 200Ωに変更、XR115 と R116 を 390Ωに変更。
EC27 を 1500u/10V(Rubycon 10MBZ1500M) に交換、並列に 22u/6.3V MLCC 追加。
EC28 を 1500u/6.3V(Panasonic EEUFK0J152L) に交換、並列に 100n/16V MLCC 追加。
EC31 を 1000u/6.3V(Sanyo 6MV1000WG) に交換、並列に 22u/6.3V MLCC 追加。
EC32 を 1500u/6.3V(Panasonic EEUFK0J152L) に交換、並列に 100n/16V MLCC 追加。
EC17 を 1500u/6.3V(Panasonic EEUFK0J152L) に交換、並列に 100n/16V MLCC 追加。
440BX のデカップリング不足も深刻なので、きわどい場所だが半田面の電源バイアホール部に 1u/16V MLCC を4つ追加。(fig.5)
[fig.5 440BX パスコン追加部分]
FSB100 での不安定さはこれで解消。
V2.5 周辺回路
Q9 AME1085CD を LT1585CT(Lenear technology) に交換。
EC26 を 1500u/6.3V(Panasonic EEUFK0J152L) に交換、並列に 22u/6.3V MLCC 追加。
EC16 を 1000u/6.3V(Sanyo 6MV1000WG) に交換、並列に 22u/6.3V MLCC 追加。
これは気休めで気持が安定 :-)
Vcore 周辺回路
Vcore レギュレータ入力側のケミコンを 1500u/10V(Rubycon 10MBZ1500M) に交換、
並列に 22u/6.3V MLCC 追加。 EC20, EC21, EC24, EC25, EC18, EC19, EC22, EC23 の8個。
Vcore レギュレータ出力側のミコンを 1500u/10V(Rubycon 10MBZ1500M) に交換、 並列に 22u/6.3V MLCC 追加。 EC2, EC13, EC14, EC7, EC8, EC9 の 6個。
ついでに CPU ソケット裏の PLL 端子と Vref 端子辺りの Vcore, Vss 端子間に 各 6個所程 1uF/16V MLCC 追加。
[fig.6 Vcore switch (2V/div, 1us/div)]
[fig.7 Vtt (500mV/div, 1us/div)]
オシロスコープで FET スイッチ部分を見てみるとリンギングが結構ひどい。
Vtt にも若干回り込んでるのでダンピング用に 4.7Ω-4.7nF くらいのスナバを入れた方が 良いかも知れないが、今のところはそんなに影響が無いみたいなので目をつぶる。
ファン制御出力
ファンコントローラのパルス幅変調出力に、特にDCファンが良くない場合には付いていた方が良い ノイズ低減用のコンデンサが付いていない。
誘導負荷への電流をスイッチングすると高電圧の激しい雑音を発生する。
100nF から 1uF に 100Ωを直列接続したスナバで十分である。
各ファンコネクタの Vfan と Vss 間に 1uF/16V の MLCC と 100Ωのスナバを追加した。
冷却関係
オリジナルの状態ではサーマルコンパウンドすら塗られていなかったノースブリッジの ヒートシンクは手持ちの関係で Zalman NB-47J に交換。
CPU のヒートシンクは、Aopen の Athlon 用 ACK7L のヒートシンク部を流用、少し加工して 6cm/4800rpm のファンを取り付けた。
ついでに CPU のヒートスプレッダも平面研磨した。
最近 Vcore レギュレータの FET にヒートシンクを張り付けてるが流行りみたいなので 効果を期待している訳ではないが付けてみた :-)
筐体内温度が上がるとアプリケーションは動き続けているのに、キーボードやマウスがフリーズすることがある。
ビデオカードの熱で結構熱くなってる W83977EF に試しに チップヒートシンクを付けてみたところ再発しなくなったが、きちんと温度測定をした訳 ではないので本当に温度が原因かどうかは不確かなところ。
試験
とりあえず、Celeron 366 デュアル に メモリーを 512MB(128MB+128MB+256MB) 載せて FSB100MHz, Vcore=2.1V, Ta=26〜29℃ で Prime95 toture test を 2 プロセスで 安定動作を確認。
連続負荷試験時間は 16 時間。
システム構成
Operating system : Microsoft Windows 2000 SP4
Power supply : Aopen AO350-12PN
Mother board : Abit BP6 modified (D.U.T.)
BIOS : BP6 RV
CPU
CPU1 : Intel Celeron 366
CPU2 : Intel Celeron 366
Memory
Bank1 : PC133CL3-256MB
Bank2 : PC100CL2-128MB
Bank3 : PC100CL2-128MB
AGP : Nvidia Geforce4 MX440SE
PCI1 : -
PCI2 : Promise FastTrack100 TX2 (Mirror)
IDE1
Master : Maxtor 6Y080P0
Slave : -
IDE2
Master : Maxtor 6Y080P0
Slave : -
PCI3 : Adaptec AUA-3100LP
PCI4 : Corega GEther PCI-T32
PCI5 : -
ISA1 : -
ISA2 : -
FDD : Mitsumi 3.5 inch 2 mode floppy drive
IDE1
Master : Pioneer DVD-120
Slave : -
IDE2 : -
IDE3(HPT366) : -
IDE4(HPT366) : -
ビデオカードに、Geforce4 FX-5200 も試したが、とりあえず 3D Mark03 を走らせるくらいは大丈夫そう。
1054 3DMarks だった。電源周りに不安があるので、
MX440SE のまま
*2
にしておく。
MX440SE だと 11 3DMarks。
CPU ごとの固体差では、CPU1 の方がオーバークロック耐性が低いみたいなので 気休めだが弱い方(CPU1) をノースブリッジよりのソケットに実装した。
FSB104MHz で試してみると、高温時高負荷を続けているとどうも片方の CPU1 の内部 キャッシュがエラーを起こしたような誤動作/フリーズする。
フリーズ直前まで浮動小数点 的な計算エラーは検出されないが、ブロックムーブの連続で特定のビットに比較エラーが発生する。
コア電圧を 2.2V に上げてもあまり改善しないので、この CPU の限界は FSB 100MHz * 5.5 = 550MHz ちょっとというところか。
とはいえ、Vcore=2.2V 若干の改善がみられるので、Vcore=2.2V, FSB100MHz でもう一度 BurnP6, prime95, UD agent, 3DMark03 等で 26 時間 Ta=26〜32℃ で安定動作を確認し常用設定とした。
後書き
ふと気づいたが、手持ちの部品でのメンテナンスなので費用はただみたいなものだが、 普通に買うと LT1585CT が 1000 円弱、1000u/6.3V くらいの電解コンデンサが 100円 前後、 こまごまと部品代を合わせると、今時のマザーボードの安いやつなら買えるんじゃないか。
まぁ 440BX ってところですでに道楽だから良としよう。あっ、ACK7L 2個って… 同じ手間をかけるなら電源コネクタが焼けただけの Tyan Tiger MP S2460 を修理した方が 良かったような気がして来た。
注釈
*1
: オリジナルで 100uF の EC10 を 1500uF に交換すると安定するとか、2200uF だと逆に不安定だとか、 こっちでは OK あっちでは NG とか Web 上で話題になった改造箇所の容量の問題のこと。
*2
: MX440SE だとあまりにひどいスコアなので、後日 Albatron FX5200U に差し替えて同様の試験を 色々としながら電源電圧とか調べてみて問題なさそうなのでそれに交換した。
おまけ
Maxtor 6Y080P0 (ST L7250E Rev.1.0) の熱対策
ミラーリングで使っている Maxtor の 80GB のハードディスクだが、 8cm/2000rpm のファン 2個で強制空冷しているにもかかわらず、Array syncronize を行っているときに動作不良を 起こし始めることがある。
モーターコントローラのチップ ST Microelectronics の L7250E 通称 Smooth が熱で動作不良を 起こしているようなので、チップヒートシンクを Smooth に 3M の熱伝導粘着テープで張り付けて みたが熱サイクルによる歪みでか長時間の間には剥がれかけてきてうまくいかない。
[fig.8 Smooth チップにヒートシンク追加]
そこでサンハヤトの1液型のシリコン熱伝導接着剤 SCV-22 でチップヒートシンクを接着 したところ剥落も起こさず周囲温度が 40℃と高い時でも動作不良を起こさなくなった。
チップヒートシンク無しでの強制空冷で普通に使えないというのは、設計不良レベルだと思う。
まぁ、前にも一度、別の 6Y080P0 で突然の Smooth チップ故障を経験しているのでもう 採用することは無いがこういう製品が広く出回ってるのは不幸なことだと思う。
うちで問題を起こした Smooth は全て L7250E Rev.1.0 のもので、L7250E Rev.1.2 のものでは問題が起きていない。
L7250 Rev.1.0 であった耐電圧不足や L7250E Rev.1.0 の発熱の問題は、L7250E Rev.1.2 では解決されているらしい。
See also:
P4C800E-Deluxe 安定化対策
© 2000 Takayuki HOSODA.